Озонатор
– это электротехнический прибор, предназначенный для генерации из воздуха озона. Насыщение воздуха озоном, широко применяется в промышленности и быту для дезинфекции, борьбы с плесенью, насекомыми, грызунами, удаления токсичных веществ и неприятных запахов.
На рынке широко представлены озонаторы промышленного изготовления, но они не каждому доступны по цене. В дополнение многие люди не имеют практики применения озонатора и не уверены в его эффективности.
Электрическая схема и принцип работы озонатора
Озонатор собирается из готовых узлов и деталей, поэтому его изготовить по силам практически любому домашнему мастеру.
Работает озонатор, от бытовой электропроводки напряжением 220 В. Ток через электрическую вилку поступает на выключатель S1, с помощью которого можно включить и выключить озонатор. Вентилятор M1 служит для более эффективного озонирования воздуха. Плавкий предохранитель F1 служит для защиты от короткого замыкания.
Генератор высокого напряжения U1 преобразует напряжение переменного тока 220 В в постоянное напряжение величиной несколько киловольт. С генератора высокое напряжение подается на керамический излучатель F2, представляющий собой керамическую пластину, с нанесенными на ней двумя токопроводящими дорожками. Высокое напряжение пробивает воздушный зазор и между дорожками возникают электрические разряды, которые видны как свечение голубого цвета, в результате чего воздух ионизируется.
Вентилятор создает воздушный поток, который перемещая озонированный воздух от излучателя равномерно распределяет его по объему помещения. В дополнение генератор и излучатель охлаждаются, что позволяет озонатору работать без перерыва неограниченное время.
Принцип работы озонатора
Озонатор управляется с помощью 2 кнопок. Кнопка ВРЕМЯ и кнопка ПУСК / СТОП. Первая позволяет выбрать время цикла озонирования в диапазоне от 5 до 95 минут с 5-минутными интервалами. Удерживание этой кнопки сохраняет текущее отображаемое время как время по умолчанию — устройство покажет время, когда оно запущено.
Кнопка ПУСК / СТОП запускает цикл. Каждый цикл начинается с включения питания вентилятора и обратного отсчета 10 секунд, чтобы успеть закрыть дверь в автомобиле или покинуть комнату. Через 10 секунд раздастся длинный звуковой сигнал, реле включится и начнется цикл озонирования. По окончании времени (после отсчета установленного времени до нуля) реле озонатор выключит и в течение следующей минуты схема звуком сигнализирует об окончании процесса (прерывистый сигнал 1 Гц), на дисплее мигает слово «End», а через минуту оно горит постоянно, вентилятор выключается.
Всего на проект затрачено около 5000 рублей. Вроде бы много, но цены на такие озонаторы с цифровым таймером стартуют от 10000 рублей и выше, так что выгода налицо.
Выбор генератора озона по производительности
Основой для изготовления самодельного озонатора послужил готовый блок, приобретенный в китайском онлайн магазине «АлиЭкспресс», состоящий из генератора высокого напряжения и излучателя.
Керамический излучатель уже был припаян к высоковольтным проводам генератора и бережно обернут поролоном.
Тип генератора выбирался исходя из напряжения питания, на которое он рассчитан и производительности выработки озона. Для применения в бытовых условиях оптимальным является озонатор, рассчитанный на напряжение питания переменного тока 220 В с производительностью озона 200 мг в час. Для озонирования салона автомобиля нужно выбирать озонатор, рассчитанный на напряжение постоянного тока 12 В с вилкой для подключения в прикуриватель такой же производительности.
Если в описании или на корпусе генератора нет данных о производительности, то такой генератор озона лучше не приобретать, в связи с отсутствием возможности расчёта времени озонирования помещений.
Компоненты для самостоятельной сборки
После того как был собран преобразователь напряжения, осталось приобрести некоторые детали и самодельный озонатор готов к использованию. Вам понадобиться:
- Катушка зажигания от «Запорожца». Был такой популярный автомобиль в свое время, но сейчас они редкость, хотя запчасти на него не являются дефицитом и стоят сущие копейки. Опытным путем было выяснено, что неплохо подойдет и катушка зажигания от «Оки».
- Конденсаторы пленочные 2 шт. по 2 мфр. на 630в.
- Высоковольтные провода с изоляторами.
Важно! Эти провода должны быть только с силиконовыми изоляторами!
- Сетевой провод.
Конструкция и устройство самодельного озонатора воздуха
Все детали озонатора были смонтированы в пластмассовой банке с закручивающейся крышкой. По периметру банки были с помощью, разогретой на газовой плите тонкостенной трубки, методом плавления, сделаны отверстия диаметром ⌀8 мм.
Блок генератора и клеммная колодка были установлены на дно банки и закреплены к нему с помощью винтов гайками М3.
Для безопасности в разрыв одного из питающих проводов методом пайки был установлен плавкий предохранитель F1, рассчитанный на ток 0,25 А. Электрическая схема озонатора простая, поэтому возникновение короткого замыкания маловероятно. По этой причине не стал устанавливать для предохранителя отдельную колодку.
Заизолирован предохранитель был путем размещения его в разрезанный вдоль отрезок пластиковой трубки с последующим покрытием изоляционной лентой.
Можно было включать озонатор с помощью сетевой вилки, но для удобства в разрыв одного из питающих проводов был установлен малогабаритный тумблер.
Вентилятор был взят от старого советского компьютерного блока питания, рассчитанный на напряжение переменного тока 220 В. В крышке было вырезано ножом отверстие по размеру крыльчатки и вентилятор закреплен с помощью четырех винтов с гайками, как показано на фотографии.
Такой вентилятор можно заменить любым вентилятором от компьютера, рассчитанным на напряжение питания 12 В, подключив его через адаптер, преобразующий напряжение 220 В в напряжение 9-12 В постоянного тока.
Провода питания вентилятора были подключены к схеме с помощью клеммной колодки. На фотографии показан собранный озонатор со снятой крышкой.
Керамический генератор озона был размещен в центре корпуса озонатора и закреплен за провода с помощью пластмассового хомута, продетого через сделанные в корпусе отверстия.
На этой фотографии показан внешний вид озонатора со стороны дна. Работа по изготовлению самодельного озонатора закончена и можно приступать к его применению на практике.
Техника безопасности при озонировании помещений
Хотя озон и относится к первому, самому высокому классу опасности вредных веществ, но согласно ГОСТ 12.1.005-76 концентрация озона в одном кубическом метре воздуха менее 0,1 миллиграмм для человека является безопасной и даже полезной. По американским стандартам допустимой считается концентрация озона в воздухе до 0,2 мг/м3. В естественных условиях концентрация озона в городском воздухе составляет около 0,16 мг/м3.
Средний порог чувствительности человеческого обоняния равен 0,01 мг/м3, так что человек без приборов может точно определить наличие озона в воздухе. Благодаря этому свойству обоняния озонирование помещений можно проводить без нанесения вреда людям и домашним животным.
Стоит отметить, что озон опасен только для дыхательных путей человека и даже при большой концентрации не наносит вреда коже. Поэтому затаив дыхание можно зайти в озонируемое помещение, например, чтобы выключить озонатор или открыть окно для проветривания.
Свойства озона
Молекула озона включает в себя три атома кислорода и выражается формулой О3, является неустойчивой и легко диссоциирует на атом и молекулу кислорода – О2, которым мы дышим. Озон в 1,5 раза тяжелее воздуха.
Время полураспада молекул озона в воздухе и воде приведено в таблице. Это означает, что концентрация озона в воздухе, например, при температуре 20°С через 90 минут после прекращения его генерации уменьшится в два раза, через три часа в четыре раза, а через 4,5 часа – в восемь раз, и так далее.
| Период полураспада озона в воздухе и воде | ||
| Температура, °С | Время полураспада, мин | |
| Воздух | Вода | |
| 50 | 10 | 3 |
| 35 | 30 | 8 |
| 30 | 60 | 12 |
| 20 | 90 | 20 |
| 0 | 3 дн | — |
| -25 | 8 дн | — |
| -35 | 18 дн | — |
| -50 | 1 мес | — |
Для гибели болезнетворных микробов, плесени, выведения тараканов, мышей и крыс из замкнутых помещений, необходимая концентрация озона в воздухе может достигать 12 мг/3. Таким образом, для того, чтобы в помещении после выключения озонатора концентрация озона естественным путем снизилась до безопасного для человека уровня 0,2 мг/3 необходимо выждать 9 часов. В случае необходимости, это время можно сократить до часа, хорошо проветрив помещение. Но не стоит торопиться, чем дольше будет сохраняться высокая концентрация озона, тем лучше будет конечный результат.
Озон имеет высокий окислительно-восстановительный потенциал, чем и объясняется его пагубное влияние на весь живой мир, включая микробы, бактерии, плесень, пылевые клещи, насекомые и грызуны (мыши и крысы). Озон также хорошо, в отличие от освежителей воздуха, которые только маскируют запахи, устраняет любые неприятные запахи, включая запахи домашних животных, краски, гари, гнили и всех остальных. При этом не наносит вреда окружающим предметам.
Чистый озон при нормальной температуре представляет собой газ бледно-фиолетового цвета. При малой концентрации в воздухе увидеть его невозможно.
Необходимая концентрация озона в воздухе для обработки
Для эффективной борьбы с микроорганизмами, насекомыми, мышами, крысами, плесенью и неприятными запахами нужно в помещении, для каждого конкретного случая обработки, воздух насытить определенным количеством озона. Приведенные данные в таблице являются ориентировочными и могут значительно отличаться в зависимости от различных факторов.
| Таблица параметров озонирования | |||
| Объект озонирования | Концентрация озона, мг/м3 | Время обработки не менее, час. | Результат |
| Микробы в воздушной среде и на поверхностях | 2 | 0,5 | Гибель 100% |
| Бактерии и вирусы в воздушной среде и на поверхностях | 15 | 0,5 | Гибель 100% |
| Летающие насекомые, включая моль | 2 | 2 | Через 1-3 дня погибают |
| Тараканы, муравьи, блохи, клещи | 12 | 1 раз в неделю по 4 часа два раза | Через время погибают |
| Мыши, крысы | 12 | 4 | Через время погибают |
| Плесневые грибы | 30 | 1 | Угнетает размножение и рост |
| 1500 | 1 | Разрушает вегетативные формы | |
| 20000 | 1 | Разрушает споры | |
| Охлажденное мясо и рыба | 15 | по 2 часа ежесуточно | Увеличивает срок хранения в 2-3 раза |
| Овощи, фрукты | 10 | 1 | Увеличивает срок хранения |
| Неприятные запахи | 10 | 2 | Изменяет формулу молекул и запах исчезает |
Если озонирование не дало желаемого результата, то его надо повторить, увеличив концентрацию озона или время воздействия. Операция безвредна, поэтому количество обработок ничем не ограничено.
Случаи применения озонирования не ограничиваются только представленным перечнем таблицы. В Рекомендациях по озонированию, размещенных на сайте, подробно рассмотрены случаи применения и технология озонирования, как для бытовых условий, так и для промышленного применения.
Расчет времени озонирования помещений
Время озонирования помещения или камеры напрямую зависит от их объема, производительности озонатора, температуры и влажности воздуха.
Поэтому на первом шаге необходимо рассчитать с помощью приведенного онлайн калькулятора объем воздуха в помещении.
| Онлайн калькулятор для расчета объема помещения | |
| Длина, м: | |
| Ширина, м: | |
| Высота, м: | |
На следующем шаге, исходя из требуемой концентрации озона в воздухе, с учетом объема помещения и производительности озонатора с помощью онлайн калькулятора рассчитывается теоретическое время озонирования.
| Онлайн калькулятор для расчета времени озонирования помещений | |
| Требуемая концентрация озона, мг/м3: | |
| Мощность озонатора, мг/час: | |
| Объем помещения, м3: | |
Как было написано выше, во время работы озонатора происходит не только насыщение воздуха озоном, но и из-за взаимодействия его с окружающей средой, одновременно часть озона распадается. При продолжительной работе озонатора наступает равновесное состояние, когда количество озона в воздухе, несмотря на работу озонатора, перестает увеличиваться. Поэтому в формулу расчета был введен коэффициент, равный двум, корректирующий конечный результат в связи с расходом озона на химическое взаимодействие.
В данном случае следует руководствоваться следующим правилом, чем выше концентрация озона в воздухе и больше время обработки, тем лучше. Главное соблюдать технику безопасности – не находиться в помещении, если присутствует запах озона.
Озонатор воздуха своими руками
Приветствую, радиолюбители-самоделкины! На очереди очередное интересное высоковольтное устройство — озонатор.
Думаю, каждому знаком этот свежий запах, который образуется после сильной грозы, особенно за городом — ароматный запах озона. Ещё в позапрошлом веке люди начали замечать интересные антибактериальные свойства этого газа, ведь он является сильным окислителем, может позволить избавиться от неприятных запахов, вредоносных бактерий, поможет продезинфицировать помещение. Именно после открытия свойств озона стали появляться первые озонаторы — устройства, специально созданные для выработки озона. В природе озон появляется во время молнии, за счёт большой разности потенциалов между облаками и землёй. Конечно, для домашнего озонатора не нужны такие большие масштабы, как в природе, а потому источник высокого напряжения понадобится несколько скромнее, чем сильная молния во время грозы с миллионами вольт. Для дома хватит, например, высоковольтного трансформатора из кинескопного телевизора — ТДКС. Кроме того, не стоит забывать, что озон является сильным окислителем, а потому вреден для человека в больших количествах, он может вызвать головокружение и головную боль. Поэтому озонацию помещения нужно проводить тогда, когда в помещении нет никого из людей или животных. К счастью, озон достаточно быстро распадается, поэтому даже в непроветриваемом помещении после выключения озонатора в скором времени избыток озона исчезнет. При правильном использовании такое хитрое устройство — озонатор, будет приносить только пользу, например, поможет избавиться от плесени на потолке и стенах, либо послужит хорошим помощником для дезинфекции помещения, когда в нём проживает заболевший человек. Как было сказано выше, для построения озонатора понадобится трансформатор ТДКС — диодно конденсаторный строчный. Сейчас, когда кинескопные телевизоры стали неактуальны, эти трансформаторы сильно подешевели в магазинах радиодеталей, кроме того, их всегда можно вытащить из ненужного или нерабочего телевизора. Схема построения озонатора представлена ниже.
В левой части схемы показаны два контакты, предназначенные для подачи на схему питания, оно может лежать в пределах 12-20В. Чем больше будет питающее напряжение, тем больше будет производительность озонатора. Схема потребляет ток на уровне примерно 2А, поэтому для её питания нужно использовать достаточно мощный блок питания, например, на 40-70Вт, идеально подойдёт блок питания компьютера или ноутбука. Питающее напряжение после поступления на схему идёт на две части — на стабилизатор 78L09, от него будет питаться логическая часть схемы на микросхеме таймере NE555, и на первичную обмотку трансформатора. Рассмотрим подробнее логическую часть схемы. NE555 генерирует прямоугольные импульсы, обвязка микросхемы подобрана так, чтобы частота генерируемых импульсов была равно примерно 1 кГц. С третьего вывода микросхемы снимаются прямоугольные импульсы и через резистор поступают на базу мощного транзистора Т1. Здесь можно использовать биполярные транзисторы, рассчитанные на ток как минимум 5А, например, подойдут отечественные КТ805, КТ819. Несколько более эффективно здесь буду работать полевые транзисторы, например, IRF740, IRFZ44, IRF630, при их использовании номинал резистора R1 можно снизить до 10-47 Ом. Частота работы схемы не с проста выбрана такой низкой — всего 1 кГц. Дело в том, что при более высокой частоте работы, ТДКС будет давать на своём высоковольтном выходе не коронный разряд, а горящую плазменную дугу, которая не производит озон. При данной частоте, 1 кГц, между высоковольтными выводами образуется именно пушистый коронный разряд, который максимально эффективно выделяет озон. Несколько слов о подключении к схеме трансформатора. Как правило, все ТДКС имеют одинаковую распиновку, 1 и 2 выводы — это первичная обмотка (рассчитана на примерно 100В), а 7 вывод — минус высоковольтной части ТДКС. Таким образом, 1 и 2 ножки трансформатора подключаются к плюсу питания и коллектору (стоку) транзистора, а высокое напряжение снимается с толстого красного провода на верхушке ТДКС, относительно его 7 вывода. Если при таком подключении ТДКС не запустится, всегда можно намотать и самодельную первичную обмотку, это наиболее гарантированный вариант. Самодельная обмотка наматывается на свободном месте, прямо на ферритовый сердечник ТДКС, она будет содержать 10-15 витков витков провода сечением 0,6-1 мм. Подключаться будет аналогично штатной первичной обмотке, один конец к плюсу питания, второй — к коллектору (стоку).
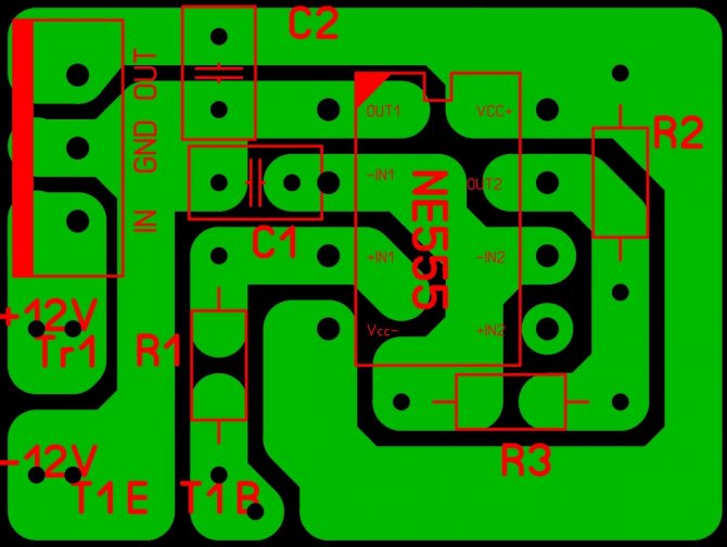
Схему можно изготовить навесным монтажом, на макетной плате, либо на печатной плате. Автор выбрал последний вариант, рисунок печатной платы для открытия в программе Sprint Layout представлен в конце статьи. Его достаточно распечатать, а затем по нему изготовить печатную плату методом ЛУТ. Плата имеет миниатюрные размеры и потому не займёт много места в корпусе будущего озонатора.
Транзистор в схеме обязательно нужно установить на массивный радиатор, например, от компьютерного процессора. Несколько слов о конструкции высоковольтной части. Просто так расположить рядом два высоковольтных контакта, чтобы между ними горел коронный разряд вполне достаточно для получения некоторого количества озона, но есть более эффективный вариант. Необходимо использовать металлическую трубку, либо готовую, либо сделанную самому из листа жести или даже консервной банки. Трубка должна иметь длину около 10 см и диаметр 2-3 см. Минус высоковольтного выхода ТДКС, то есть 7 по счёту контакт, припаивается или крепится на болт непосредственно к самой металлической трубке, а высоковольтный красный провод устанавливается на небольшом расстоянии от торца трубки. При этом конец провода нужно оголить и распушить, это будет способствовать максимальному увеличению производительности. Расстояние от трубки до распушённого конца провода подбирается экспериментально таким образом, чтобы коронный разряд не погасал, но и в то же время между проводом и трубкой не загорались плазменные дуги. Главное преимущество такой конструкции в том, что воздух будет проходить через трубку за счёт действия ионного ветра от коронного разряда, таким образом, озон будет выходить из озонатора даже без использования дополнительного обдува.
Сперва всю конструкцию можно собрать вне корпуса, проверить работоспособность и поэкспериментировать с зазором около трубки. При этом важно следить за количеством выделяемого озона, если будет чувствоваться сильный запах немедленно проветривать помещение. Данная конструкция вне корпуса является довольно небезопасной в том плане, что велик риск удара током — высоковольтные контакты никак не защищены от случайного касания. Поэтому готовый озонатор обязательно нужно поместить в подходящий по размеру корпус, например, в распределительную коробку, как сделал автор.
На торце корпуса можно увидеть несколько отверстий для того, чтобы воздух мог свободно попадать внутрь корпуса и выходить с обратной стороны через трубку, которая торчит наружу с другой стороны. Радиатор для транзистора крепится наверху корпуса, а сам транзистор подпаивается к плате на проводах. Все элементы располагаются достаточно плотно, поэтому важно обеспечить хорошую изоляцию, особенно высоковольтной части. На боковой стенке корпуса сделана горизонтальная прорезь, через которую продет болт, держащий в корпусе трубку. Особенность такого решения в том, что меняя расположение болта в прорези можно будет легко менять зазор между трубкой и высоковольтным проводом, тем самым настраивания коронный разряд на получение максимума озона. Также с задней стороны к корпусу подходит белый питающий провод.
С озонатором можно провести несколько интересных экспериментов, например, одно яблоко регулярно «озонировать», а второе оставлять без озона и посмотреть, какое из них будет храниться дольше. Конечно, данный озонатор не сравнится по производительности с промышленными фирменными, но зато он имеет низкую себестоимость, а собрать его может даже начинающий радиолюбитель. Удачной сборки!
pechatnaya-plata-ozonatora-vozdukha-iz-strochnika-ot-importnogo-televizora.zip [7.19 Kb] (скачиваний: 192)
Источник (Source)
Становитесь автором сайта, публикуйте собственные статьи, описания самоделок с оплатой за текст. Подробнее здесь.
Выбор озонатора
При выборе озонатора, кроме дополнительных функций, например, таймера, следует обратить внимание на производительность озонатора, которая выражается в количестве генерируемого озона в час.
Для применения озонатора в домашних условиях, за исключением борьбы с плесенью, когда объем замкнутого помещения, как правило, меньше 50 м3, вполне подойдет озонатор производительностью от 150 мг/час.
Для наглядности привел в таблице технические характеристики наиболее популярных моделей бытовых озонаторов. Любой из них вполне подойдет для применения в быту.
| Технические характеристики популярных озонаторов | |||||
| Характеристики | Модель озонатора | ||||
| «Тяньши» | «Гроза» | «Алтай» | «JQ-881» | «Миллдом» | |
| Производительность, мг/час | 150 | 300 | 400 | 400 | 500 |
| Площадь очистки воздуха в помещениях до, м2 | 40 | 50 | 70 | 70 | 110 |
| Возможность озонирования воды | есть | нет | есть | есть | нет |
| Время непрерывной работы, мин | 40 | 30 | — | 30 | 30 |
| Наличие таймера | цифровой | цифровой | механический | — | цифровой |
| Напряжение питающей сети, В | 220 | 220 | 220 | 220 | 220 |
| Потребляемая мощность, Вт | 15 | 30 | 18 | 30 | 10 |
| Производитель | Китай | Россия | Россия | Китай | Россия |
Во всех инструкциях по эксплуатации озонаторов указывается не максимальный объем обрабатываемого помещения, а его площадь. Очевидно это сделано для удобства пользователей, так как площадь каждого помещения в своей квартире люди хорошо знают, а высота в среднем составляет около 2,5 м.
При необходимости бороться с плесенью или при объеме помещения более 200 м3 следует приобретать озонатор производительностью от 1 г/час. Тут работает простое правило, чем производительность больше, тем лучше, так как можно будет за более короткое время создать требуемую концентрацию озона в воздухе. Единственное ограничение, это цена прибора, которая с увеличением производительности озонатора растет в геометрической прогрессии.
Если в инструкции по эксплуатации озонатора не указана его производительность, то от покупки такого устройства советую воздержаться, так как будет невозможно рассчитать время озонирования.
Озон тяжелее воздуха в полтора раза и при озонировании стремится вниз. По этой же причине при озонировании озонатор следует устанавливать на максимально возможной высоте.
Потому лучше выбирать озонатор с встроенным вентилятором, который будет лучше распределять озон по объему помещения. Кроме того, за счет хорошего охлаждения генератора и излучателя озонатора он может работать круглосуточно, без отключений. Если в озонаторе нет вентилятора, то, как правило, время непрерывной работы такого озонатора ограничено.
Применение озонатора в домашних условиях
В таблице необходимой концентрации озона для борьбы с неугодными соседями приведены режимы озонирования. В Рекомендациях по озонированию подробно расписаны способы применения озонатора. Поэтому сделаю только краткий обзор наиболее востребованных случаев применения самодельным озонатором в домашних условиях.
Обработка озоном камер холодильника
Обрабатывать озоном камеру холодильника можно без его отключения и удаления продуктов. Достаточно поставить озонатор на верхнюю полку, включить его на 5-10 минут и не открывать дверь в течение нескольких часов. За это время произойдет дезинфекция всех поверхностей холодильной камеры и упаковок продуктов.
В дополнение будет продезинфицированы каналы системы подачи охлажденного воздуха и испаритель, которые для обработки традиционными способами в современных холодильниках недоступны. В них скапливаются пары продуктов питания, в которых заводятся микробы. В результате этого, даже после мойки камеры в холодильнике, находящемся в эксплуатации несколько лет, может присутствовать неприятный запах.
Обработка озоном шкафов для хранения вещей
При хранении без проветривания верхней зимней одежды, особенно из шерсти и меха в шкафах может завестись моль. Для предотвращения порчи вещей молью достаточно поместить озонатор в шкафу, закрыть плотно дверцы и включить на 10-15 минут и после этого не открывать шкаф, насколько позволит время.
Даже одна обработка шкафа в год позволить исключить появление моли и устранит на время неприятный запах.
Обработка озоном мягкой мебели
Новая мягкая мебель – кресла и диваны с кожаной или обивкой из ткани, обычно издают специфический неприятный запах, который со временем исчезает. При желании ускорить процесс можно обработать помещение озоном.
Если помещение большое или запах очень сильный, то можно обернуть изделия полиэтиленовой пленкой и под нее установить озонатор. Озон отлично проникает в материалы пористой структуры, поэтому хватит 10 минут обработки и запах исчезнет.
Таким же способом можно продезинфицировать и устранить неприятные запахи, исходящие из старой мягкой мебели. Если запах еще остался, то обработку следует повторить, увеличив время озонирования.
Обработка озоном обуви
При интенсивном движении, особенно беге ноги, потеют и обувь, особенно спортивная, внутри начинает неприятно пахнуть. Ароматические дезодоранты только маскируют запах, не уничтожая причину его возникновения – микробы. Если поместить обувь вместе с озонатором в полиэтиленовый мешок или герметичную пластиковую емкость, то после 15 минут работы озонатора с последующей выдержкой обувь перестанет пахнуть и все микроорганизмы погибнут. Если полностью запах не исчез, но нужно повторить обработку, увеличив продолжительность воздействия.
Для дезинфекции глубокой обуви, например сапог, более быстрый эффект достигается при использовании озонатора с компрессором, из которого озон выходит через трубку. Сапоги размещаются тоже в небольшом замкнутом объеме, и озон подается непосредственно в голенища.
Обработка озоном овощей и фруктов
В несколько раз в домашних можно увеличить срок хранения небольшого количества овощей и фруктов. Для этого вымытые овощи или фрукты следует поместить в полиэтиленовый пакет достаточного объема, вставить в него озонатор и включить на пару минут. Далее быстро извлечь озонатор и плотно замкнуть горло пакета.
Например, огурцы при ежедневной обработке, так как каждый день пакет открывался для для приготовления салата, через неделю выглядели, как только что сорванные с грядки.
Обработка озоном воды
С помощью озонатора можно обеззараживать воду. В настоящее время во многих странах мира на станциях подготовки питьевой водопроводной воды вместо хлорирования используется озонирование, как более эффективный способ ее обеззараживания.
Озонирования является идеальным вариантом для обеззараживания воды в плавательных бассейнах, при этом в воде не остается озона и его запаха, как при обработке хлором, неблагоприятно влияющего на кожу и слизистую глаз. Но озонирование бассейнов применяется редко, так как является самым дорогим и существующих способов дезинфекции воды в бассейне.
Для обеззараживания воды в домашних условиях нужен озонатор, с компрессором, подающий озон через трубку. На конец трубки, для максимального соприкосновения озона с объемом воды устанавливают рассеиватель, который многие видели в аквариумах.
Озонирование на дачном участке
Применение самодельного озонатора при выращивании овощей на дачном участке, согласно научным исследованиям, доказывает высокую эффективность при борьбе с вредителями.
Для уничтожения вредных микроорганизмов в почве, можно, когда растения еще в теплице не высажены, накрыть почву на высоте несколько сантиметров полиэтиленовой пленкой, под ней поместить озонатор, и включит его на пару часов.
Для дезинфекции семян перед посадкой в домашних условиях достаточно в один слой поместить их в герметичную емкость и создать с помощью озонатора концентрацию озона из расчета 10 мг/м3 и выдержать пару часов. Семена станут стерильными.
Одним из главных врагов растений являются галловая нематода, угнетающая их корневую систему. Если полить несколько раз корневую систему растения водой с высокой концентрацией озона, то по утверждениям ученых, до 90% нематоды погибнет.
Эффективно озонирование для борьбы с вредителями в парниках и при наличии растений. Концентрация озона должна быть не более 2 мг/м3, время обработки пару часов
















